Security Model Schema
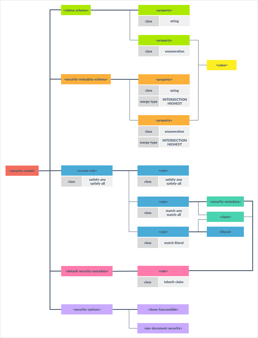
This section explains the security model schema and provides a quick reference on XML element tags, attributes and accepted values when you are modifying or creating a security model. The XML tag tree below is a visual representation of the security model schema and shows how to use tags correctly in the security model.
XML tag reference tables
The XML tag reference tables provide useful information for each tag. This includes attribute information, code snippets and descriptions, and the valid context in which a tag is used.
<claims-schema>
Parent
|
XML Tag |
Attributes |
Code |
Valid Context |
|||
|
name |
values |
snippet |
description |
parent tag |
child tag |
|
<claims-schema>
|
- |
- |
child tags
|
Contains the properties used to create security privileges property fields. |
|
|
Level 1 Child
|
XML Tag |
Attributes |
Code |
Valid Context |
|||
|
name |
values |
snippet |
description |
parent tag |
child tag |
|
|
|
|
|
|
Used to create a security privilege property field that accepts any value. |
|
- |
|
|
lowercase string value |
|||||
|
|
lowercase string value |
|||||
|
|
integer value of 0 or more |
|||||
|
|
integer value of 0 or more |
|||||
|
|
|
|
child tags
|
Used to create a security privilege property field that accepts a defined set of values. |
|
|
|
|
lowercase string value |
|||||
|
|
lowercase string value |
|||||
|
|
integer value of 0 or more |
|||||
|
|
integer value of 0 or more |
|||||
Level 2 Child
|
XML Tag |
Attributes |
Code |
Valid Context |
|||
|
name |
values |
snippet |
description |
parent tag |
child tag |
|
|
|
- |
- |
text-string </value> |
Used to create predefined values for a property field. Used only under |
|
- |
<security-metadata-schema>
Parent
|
XML Tag |
Attributes |
Code |
Valid Context |
|||
|
name |
values |
snippet |
description |
parent tag |
child tag |
|
<security-metadata-schema>
|
- |
- |
child tags
|
Contains the properties used to create security metadata property fields. |
|
|
Level 1 Child
|
XML Tag |
Attributes |
Code |
Valid Context |
|||
|
name |
values |
snippet |
description |
parent tag |
child tag |
|
|
|
|
|
child tags </property> |
Used to create a security metadata property field that accepts any value. |
|
- |
|
|
lowercase string value |
|||||
|
|
lowercase string value |
|||||
|
|
integer value of 0 or more |
|||||
|
|
integer value of 0 or more |
|||||
|
|
|
|||||
|
|
||||||
|
|
|
|
child tags </property> |
Used to create a security metadata property field that accepts a defined set of values. |
|
|
|
|
lowercase string value |
|||||
|
|
lowercase string value |
|||||
|
|
integer value of 0 or more |
|||||
|
|
integer value of 0 or more |
|||||
|
|
|
|||||
|
|
||||||
Level 2 Child
|
XML Tag |
Attributes |
Code |
Valid Context |
|||
|
name |
values |
snippet |
description |
parent tag |
child tag |
|
|
|
- |
- |
text-string </value> |
Used to create predefined values for a property field. Used only under |
|
- |
<access-rule>
Parent
|
XML Tag |
Attributes |
Code |
Valid Context |
|||
|
name |
values |
snippet |
description |
parent tag |
child tag |
|
|
|
|
|
child tags
|
Contains rules and grants access when the conditions of all rules are met. |
|
|
|
|
child tags
|
Contains rules and grants access when the conditions of at least one rule is met. |
||||
Level 1 Child
|
XML Tag |
Attributes |
Code |
Valid Context |
|||
|
name |
values |
snippet |
description |
parent tag |
child tag |
|
|
|
|
|
child tags
|
Only used when acting as a parent to nested rules. True when the conditions of all nested rules are met. |
|
|
|
|
child tags
|
Only used when acting as a parent to nested rules. True when the conditions of one nested rule is met. |
||||
|
|
|
|
child tags
|
Creates a rule that is true when one value from a specified security privileges property field matches one value from a specified security metadata property field. |
|
|
|
|
child tags
|
Creates a rule that is true when all values from a specified security privileges property field matches all values from a specified security metadata property field. |
||||
|
|
child tags
|
Creates a rule that is true when a specified value is found in a specified security privileges property field. Can contain only |
|
|||
Level 2 Child
|
XML Tag |
Attributes |
Code |
Valid Context |
|||
|
name |
values |
snippet |
description |
parent tag |
child tag |
|
<claim>
|
- |
- |
claims-schema-property-name-value
|
Accepts the |
|
- |
<security-metadata>
|
- |
- |
security-metadata-property-name-value
|
Accepts the |
|
- |
|
|
- |
- |
security-privileges-property-field-value
|
Targets a value in a security privileges property field. Used only under |
|
- |
<default-security-metadata>
Parent
|
XML Tag |
Attributes |
Code |
Valid Context |
|||
|
name |
values |
snippet |
description |
parent tag |
child tag |
|
|
|
- |
- |
child tags
|
Contains rules that define what security metadata is assigned to newly added documents and created collections. |
|
|
Level 1 Child
|
XML Tag |
Attributes |
Code |
Valid Context |
|||
|
name |
values |
snippet |
description |
parent tag |
child tag |
|
|
|
|
|
child tags
|
Creates a rule that assigns values from a specified security privileges property field to a specified security metadata property field. |
|
|
Level 2 Child
|
XML Tag |
Attributes |
Code |
Valid Context |
|||
|
name |
values |
snippet |
description |
parent tag |
child tag |
|
|
|
- |
- |
claims-schema-property-name-value
|
Accepts the |
|
- |
|
|
- |
- |
security-metadata-property-name-value
|
Accepts the |
|
- |
<security-options>
Parent
|
XML Tag |
Attributes |
Code |
Valid Context |
|||
|
name |
values |
snippet |
description |
parent tag |
child tag |
|
|
|
- |
- |
child tags
|
Contains additional security options. |
|
|
Level 1 Child
|
XML Tag |
Attributes |
Code |
Valid Context |
|||
|
name |
values |
snippet |
description |
parent tag |
child tag |
|
|
|
- |
- |
< |
Used to show or hide the names of restricted networks and collections from the lists of an active user who has insufficient security privileges. Accepts a value of |
|
- |
|
|
- |
- |
|
Used to enable and disable the security feature for applying security metadata to individual documents. Accepts a value of |
|
- |